必威BETWAY(中國)-官方网站

led电路图原理图解(LED灯杯电路LED灯驱动器广告灯操控线路)—必威|官方网站

公司新闻

当前位置: 首页 > 必威新闻 > 公司新闻

led电路图原理图解(LED灯杯电路LED灯驱动器广告灯操控线路)

更新时间:2026-03-20点击次数:

  LED电源电路大多是由开关电源电路+反馈电路这样的形式构成,反馈电路从负载处取样后对开关电路进行脉冲的占空比调整或频率调整,以达到控制开关电路输出的目的。

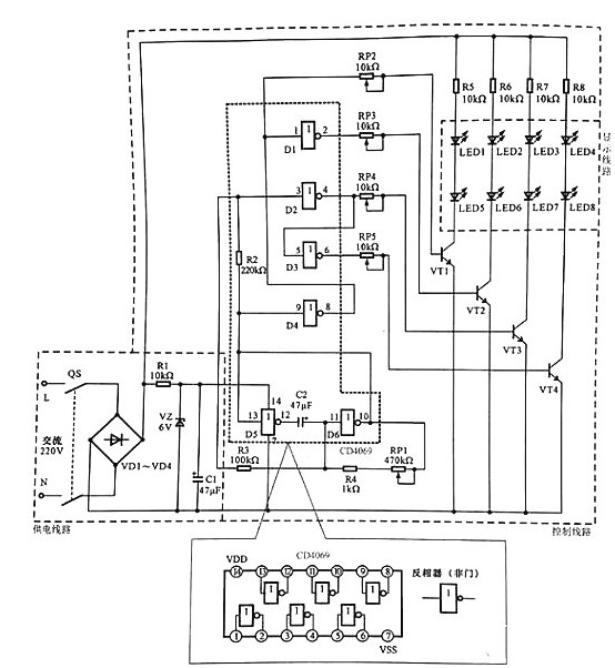
led电路图原理图解(LED灯杯电路LED灯驱动器广告灯操控线路)(图1)

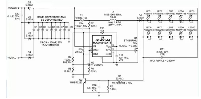
led电路图原理图解(LED灯杯电路LED灯驱动器广告灯操控线路)(图2)

  MAX16819工作在buck-boost模式,电路工作电压为12VAC,能够为每串LED提供平均500mA驱动电流。本电路以MAX16819为主控制器,可驱动总共10只LED-2串并联、每串5只LED.输入电压为12VAC、容差±10%.肖特基二极管D1至D4构成全波整流电路,电容C1至C8用于电压滤波。根据对LED闪烁的要求,可以去掉一些滤波电容以降低成本。这些电容中包含一个钽电容,具有较好的温度特性。

led电路图原理图解(LED灯杯电路LED灯驱动器广告灯操控线路)(图3)

  该线路中电源总开关QS、桥式整流电路VD1~VD4、六非门电路CD4069、驱动晶体三极管VT1~VT4、发光二极管LED1~LED8为中心元器件和部件。

  沟通220 V 市电电压经桥式整流电路VD1~VD4整流后输出直流电压,为显现线路进行供电。

  整流输出的直流电压,经电阻器R1降压、稳压二极管VZ稳压、滤波电容器C1滤波后,发生6 V直流电压,为六非门电路4069供给作业电压(4脚送入)。

扫一扫,添加微信

热线电话:

024-23351635 (辽宁)自由贸易试验区沈阳片区全运路109-1号(109-1号)2层247-7974室 3570833103@qq.com
Copyright © 2012-2024 必威电子科技有限公司 版权所有  网站备案号:辽ICP备2023008711号-1