必威BETWAY(中國)-官方网站

年末将至小心这类骗局!又一LED照企发布严正声明…—必威|官方网站

公司新闻

当前位置: 首页 > 必威新闻 > 公司新闻

年末将至小心这类骗局!又一LED照企发布严正声明…

更新时间:2025-12-08点击次数:

  “严重侵害我司声誉!”“已向公安机关报案!”……今年以来,必易微、浩洋股份、利尔达、利亚德、洲明科技、灿瑞科技、士兰微等多家知名LED照明企业对不法分子冒用其名义开展虚假招聘发布严正声明。

  近日又增添一家!12月2日,广东晶科电子股份有限公司就近期不法分子冒用其名义开展招聘、培训等诈骗行为于官微发布《严正声明》。

年末将至小心这类骗局!又一LED照企发布严正声明…(图1)

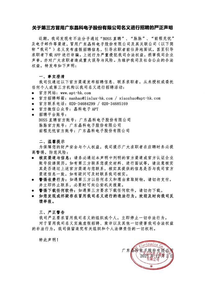
  《严正声明》显示,近期,晶科电子发现有不法分子通过“BOSS直聘”“脉脉”“前程无忧”及电子邮件等渠道,冒用广东晶科电子股份有限公司及其关联公司名义发布虚假招聘信息,引导求职者前往异地面试,甚至引导求职者下载APP进行诈骗。上述行为严重侵犯我司合法权益,损害我司企业声誉,亦对广大求职者造成重大误导与风险。

  晶科电子对此“事实澄清”道,公司仅通过官方网站、官方招聘邮箱、官方联系电话、官方微信公众号、招聘平台账号等官方渠道发布招聘信息、联系求职者,从未授权或委托任何个人或第三方机构以我司名义进行招聘活动。

  声明中,晶科电子向广大求职者“温馨提示”,为保障您的财产安全与个人权益,在应聘时请务必:核实渠道与信息,请务必通过官方渠道或官方认证企业账号投递简历;警惕收费行为,如遇第三方以任何名义和理由索取财物,请切勿支付,并立即终止联系,必要时可向公安机关报案;警惕下载任何软件,如遇第三方要求下载任何软件,请切勿下载。

  此外,晶科电子提出“严正警告”:严正要求冒用公司名义的组织或个人,立即停止一切非法行为。对于冒用公司名义实施虚假招聘、欺诈以及其他一切侵害公司合法权益的非法行为,晶科电子保留追究有关组织和个人法律责任的一切权利。

年末将至小心这类骗局!又一LED照企发布严正声明…(图2)

  晶科电子,成立于2006年,是我国最早开始量产大功率倒装LED产品的公司之一,如今转型切入智能车灯领域,是一家涵盖汽车智能视觉、高端照明及新型显示的智能视觉产品及系统解决方案提供商。

  值得注意的是,今年以来已有多起不法分子冒用知名LED照明企业名义开展虚假招聘事件。而当前这类事件仍未得到很好的解决。该事件的频发不仅对求职者与企业带来了多重伤害,更对整个社会生态及信任带来不可逆的侵蚀。

  此类事件的消弭或解决,并非单个企业的能力所及。未来,只有形成“求职者谨慎、企业负责、平台把关、法律震慑”的社会合力,才能有力打击此类现象,进而还求职者一个安全的求职环境,还企业一个平稳的发展环境,还社会一个健康的生态环境!

扫一扫,添加微信

热线电话:

024-23351635 (辽宁)自由贸易试验区沈阳片区全运路109-1号(109-1号)2层247-7974室 3570833103@qq.com
Copyright © 2012-2024 必威电子科技有限公司 版权所有  网站备案号:辽ICP备2023008711号-1